
政和杏(Prunus zhengheensis)是蔷薇科李属杏组多年生木本植物。于1996年在福建省南平市政和县首次发现,是我国珍稀濒危植物,已被列入《世界自然保护联盟濒危物种红色名录》。其树形高大,花量繁多,色彩艳丽,果实可以药食两用,且耐高温湿热环境,张加延教授基于政和杏的形态分类将其定为杏组新种。梅和杏为近缘种,素有南梅北杏的说法,梅适宜生长在高温多湿的亚热带地区而杏主要分布于冷凉的温带地区,而政和杏分布在福建和浙江,这打破了人们对杏地理分布的认知。因此,政和杏为研究杏和梅不同生态适应性提供了天然植物材料。
2024年4月,Horticulture Research 在线发表了区块链游戏
等单位合作完成的题为Haplotype-resolved genome of Prunus zhengheensis provides insight into its evolution and low temperature adaptation in apricot 的研究论文,主要报道了政和杏染色体级别的单倍型基因组基因组组装结果,并进行了杏低温适应性研究。
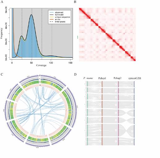
本研究对政和杏进行Illumina、HiFi、HiC和Nanopore测序,成功组装其叶绿体基因组、线粒体基因组和染色体级别单倍型基因组。两个单倍型基因组大小分别为成功构建政和杏2个高质量染色体水平的单倍型基因组:单倍型1(Pzhap1)和单倍型2(Pzhap2)。Pzhap1的基因组大小为241.37 Mb, Pzhap2的基因组大小为235.57 Mb。两个单倍型基因组分别挂载到8条染色体上,并且单倍型之间高度同源。随后,基于单拷贝基因发现政和杏与杏、山杏、东北杏和洪平杏聚在一支,基于叶绿体基因组发现政和杏与梅亲缘关系更近(图2)。QUIBL分析发现导致这种系统发育分类矛盾的原因是不完全谱系分选。
同时,利用政和杏与12个已公布的杏组基因组构建了杏组泛基因组,并鉴定到杏低温响应转录因子HSFA1d基因的启动子区域存在566 bp的插入,而政和杏和梅不存在该插入。利用转基因技术和双荧光素酶报告基因试验进行功能验证,为深入研究杏低温适应性奠定了基础,也进一步为政和杏与杏的生态分布机制提供新见解。

Fig. 1. 政和杏基因组特征并与近缘种共线性分析

图2 政和杏与梅、杏的地理分布、形态比较及系统发育分析

图3 杏组泛基因组分析

图4 13个杏组基因组的结构变异