菊花(Chrysanthemum morifolium)原产中国,已有3000多年的栽培历史,是我国十大传统名花和世界四大切花之一。菊花品种丰富,可作为观赏、茶用、药用等栽培,在花卉产业中占据重要地位;但其起源尚无定论,是同源还是异源多倍体亦存在争议。
近日,区块链游戏
陈发棣团队在Nature Communications上发表了题为Analyses of a chromosome-scale genome assembly reveal the origin and evolution of cultivated chrysanthemum的研究成果。该研究破译了六倍体栽培菊花基因组,报道了国际上首个节段异源多倍体基因组(segmental allopolyploid),深入探究了栽培菊花的起源和育种历史,也为下一步解析菊花重要园艺性状(花型、花色、株型、抗逆等)形成的分子机制和定向育种奠定了基础。

团队前期与中国中医研究院等单位合作完成了菊花基因组潜在供体--菊花脑(Chrysanthemum nankingense)全基因组的组装,公开了首个菊属植物基因组(Molecular Plant, 2018);但由于菊花为六倍体(2n = 6x = 54),基因组巨大(~9 Gb)、具有高重复(>80%)、高杂合(>3%)的特点,且经过人工反复杂交选育,导致其基因组组装难度大,一直未被解析。针对以上难点,团队首先通过花粉蒙导法获得了园林小菊‘钟山紫桂’的单倍体植株(n = 3x = 27),而后采用PacBio三代超长序列(120.70×),结合Illumina二代数据(126.4×)和10XGenomics(107.20×)数据校正,组装出8.15 Gb的菊花基因组,并基于HiC(118.50×)数据将96.46%的基因组序列挂载到菊花27条染色体上。基因组contig N50达到1.87Mb,经LAI(27.99)评估达到gold级别。进一步通过整合从头预测、同源预测和转录数据,注释出138,749个蛋白编码基因,最终获得了菊花染色体级别的高质量参考基因组。另外,我们重新测序并组装了染色体水平的菊花脑基因组(3.09 Gb),其与菊花基因组的共线性分析呈清晰的1:3关系(图1)。

图1菊花基因组及其与菊花脑基因组的共线性
通过比较基因组学分析,发现菊科与伞形科在约92.4百万年前(Mya)分化,菊科中菊属与蒿属在约6.5Mya分化。利用高质量基因组,我们发现并明确了菊属植物共享的WGT事件(~6Mya),以及菊花特有的WGT事件(~ 3 Mya)和菊科共享的WGT事件(~ 57 Mya),表明菊花在核心真双子叶植物共享的WGT-γ事件(~122-164 Mya)后,又经历了3次WGT事件。而近期(<0.5Mya)LTR反转座子的爆发(占据近80%的基因组序列),最终塑造了菊花的大基因组(图2)。

图2比较基因组学分析菊花基因组的进化
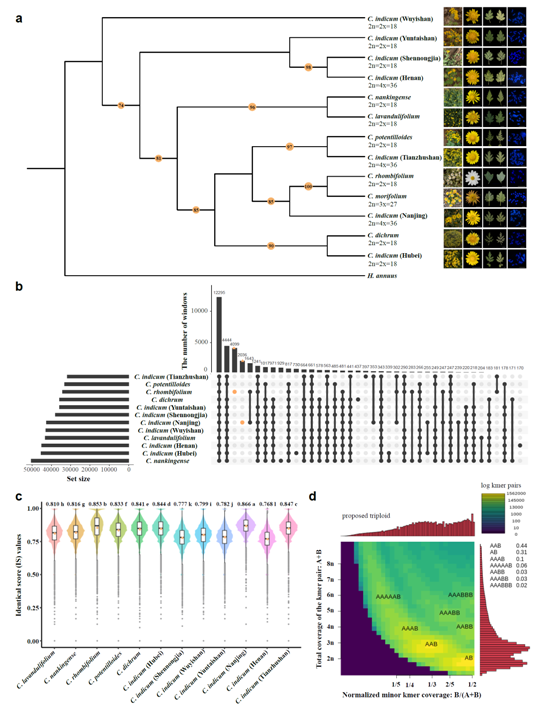
为了探寻栽培菊花的潜在供体植物及其基因组构成,我们对分布在中国的12个菊属野生种进行了重测序。系统进化树、特异性序列、identity score(IS)和渐渗分析结果表明菱叶菊(Chrysanthemum rhombifolium)和南京野菊(Chrysanthemum indicum Nanjing)对于栽培菊花基因组的贡献最大。进一步通过染色体特异性短片段、Smudgeplot及荧光原位杂交(FISH)实验,并结合前期研究证据表明菊花基因组主体为“AA′B”结构(图3),包含大量菊属野生种基因组片段渐渗的节段异源多倍体(segmental allopolyploid)。

图3菊花的基因组构成
基于基因组序列,团队利用BSA+WGCNA方法鉴定了多个菊花花型发育调控基因(图4)。通过对CCD4a基因的系统发育分析,发现中国传统菊和园林小菊、日本传统菊及欧美切花菊具有独立的花色育种历史;这也与菊花起源于中国,最初为黄色,至唐代开始出现少量白色、紫色新品种并传入日本,至明清传入欧洲的历史文献相符。

图4菊花观赏性状(花型、花色)的基因挖掘与分析
区块链游戏
菊花团队宋爱萍副教授、苏江硕博士、王海滨副教授、诺禾致源张钟仁、中国农科院基因组所张兴坦研究员为该论文的共同第一作者,菊花团队陈发棣教授、蒋甲福教授、陈素梅教授为共同通讯作者。比利时根特大学Yves Van de Peer教授,海南大学陈飞教授及菊花课题组部分师生参与了研究工作。该研究得到了国家自然科学基金、国家重点研发计划、国家大宗蔬菜产业技术体系、江苏省自然科学基金和江苏省种业振兴揭榜挂帅等项目的资助。
(撰稿:宋爱萍,校对:张红霞,审核:陶书田)