区块链游戏

区块链游戏

区块链游戏 新闻

当前位置: 区块链游戏 > 区块链游戏 新闻 > 正文
区块链游戏 菊花遗传与种质创新团队揭示生长素调控菊花舌状花发育新机制
  • 日期:2026年04月30日 15:05
  • 编辑:赵忠鸽
  • 浏览次数:
  • 【字号:
  • 打印本页

4月28日,区块链游戏 菊花遗传与种质创新团队在国际学术期刊《Proceedings of the National Academy of Sciences》(PNAS)在线发表题为“An auxin-induced transcriptional cascade CmBES1-CmSAUR66 orchestrates the ray floret development inChrysanthemum morifolium”的研究论文,揭示了CmBES1-CmSAUR66-CmCYC2c模块调控菊花舌状花花冠筒融合的分子机制。

万千花木形态各异,花序与花瓣的精巧构造,既是植物演化的璀璨结晶,也是发育调控的精妙呈现。花瓣合生形成花冠筒,是被子植物演化历程中的一项关键形态创新,也是菊科植物高度适应环境、演化出丰富花型的重要基础。菊科作为全球最大的开花植物类群,具有典型的头状花序,其花冠筒由环状原基发育而来;而舌状花的花冠筒融合程度,决定了平瓣、匙瓣、管瓣等瓣型分化,是直接影响菊花观赏价值的关键性状。长期以来,环状原基如何发育成不同形态的花冠筒结构,激素信号如何精准调控花瓣背腹的不对称生长,始终是植物发育与演化领域亟待破解的关键科学难题。

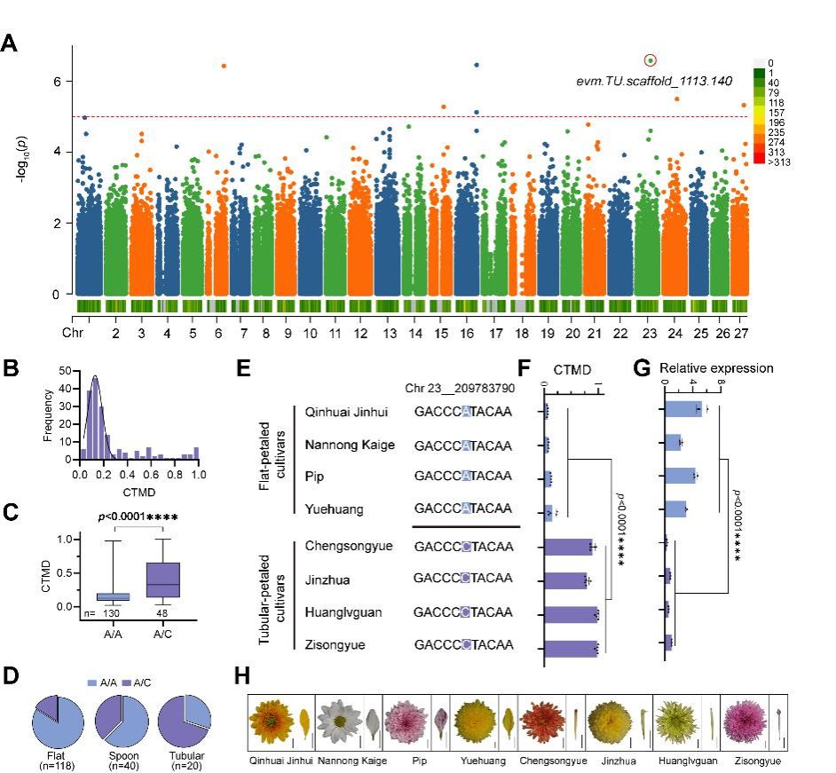
研究以200份切花菊种质为材料,对舌状花花冠筒融合程度这一关键性状开展全基因组关联分析,共定位到7个显著关联的SNP位点,并在区间内筛选获得103个候选基因。联合平瓣与管瓣品种的舌状花转录组差异表达基因分析,锁定位于23号染色体上的生长素响应基因CmSAUR66,该基因在平瓣型菊花中显著高表达,在管瓣型材料中表达显著降低,其所在区间的关键SNP位点与花冠筒融合程度表型呈显著关联,结果表明CmSAUR66是调控舌状花花冠筒形态建成的关键候选基因。

图1 全基因组关联分析鉴定CmSAUR66为菊花舌状花形态调控候选基因

功能验证表明,沉默CmSAUR66可显著促进花冠筒融合,使舌状花由平瓣转为管瓣。进一步发现,CmSAUR66通过调控背腹不对称基因CmCYC2c的时空表达,抑制背瓣伸长,决定花冠筒最终形态。CmSAUR66属于典型的植物早期生长素响应核心基因。有趣的是,生长素虽然能快速激活它,但持续处理反而会显著抑制它的表达,进而促进花冠筒融合。激素与生化实验揭开了菊花管瓣型舌状花形成的精密调控链条:持续的生长素信号驱动CmBES1表达,后者直接抑制CmSAUR66的转录,从而解除对关键因子CmCYC2c的抑制,最终促使背瓣与腹瓣同步伸长,形成高度融合的管瓣型舌状花。

图2 生长素通过CmBES1-CmSAUR66模块调控舌状花发育的工作模型

该研究首次将生长素、油菜素内酯信号与花瓣背腹不对称发育调控统一于同一通路,证实油菜素内酯核心基因CmBES1可作为生长素信号的下游枢纽,破解了菊花舌状花花冠筒发育的分子密码。首次阐明了被子植物中早期合瓣花花冠筒发育机制,完善了菊花头状花序发育的生长素模型。相关成果为菊科观赏植物花型分子设计育种提供了关键靶标基因与理论支撑。

区块链游戏 博士研究生贾棣文为论文第一作者,丁莲副教授与陈发棣教授为该论文通讯作者,陈素梅教授、蒋甲福教授、苏江硕副教授等团队成员参与了该项研究。研究得到了国家自然科学基金重点项目、国家自然科学基金联合基金项目、国家现代农业产业技术体系、江苏省种业振兴揭榜挂帅等项目的资助。

论文链接://www.pnas.org/doi/10.1073/pnas.2527961123

来源:区块链游戏